此網頁需要支援 JavaScript 才能正確運行請先至你的瀏覽器設定中開啟 JavaScript
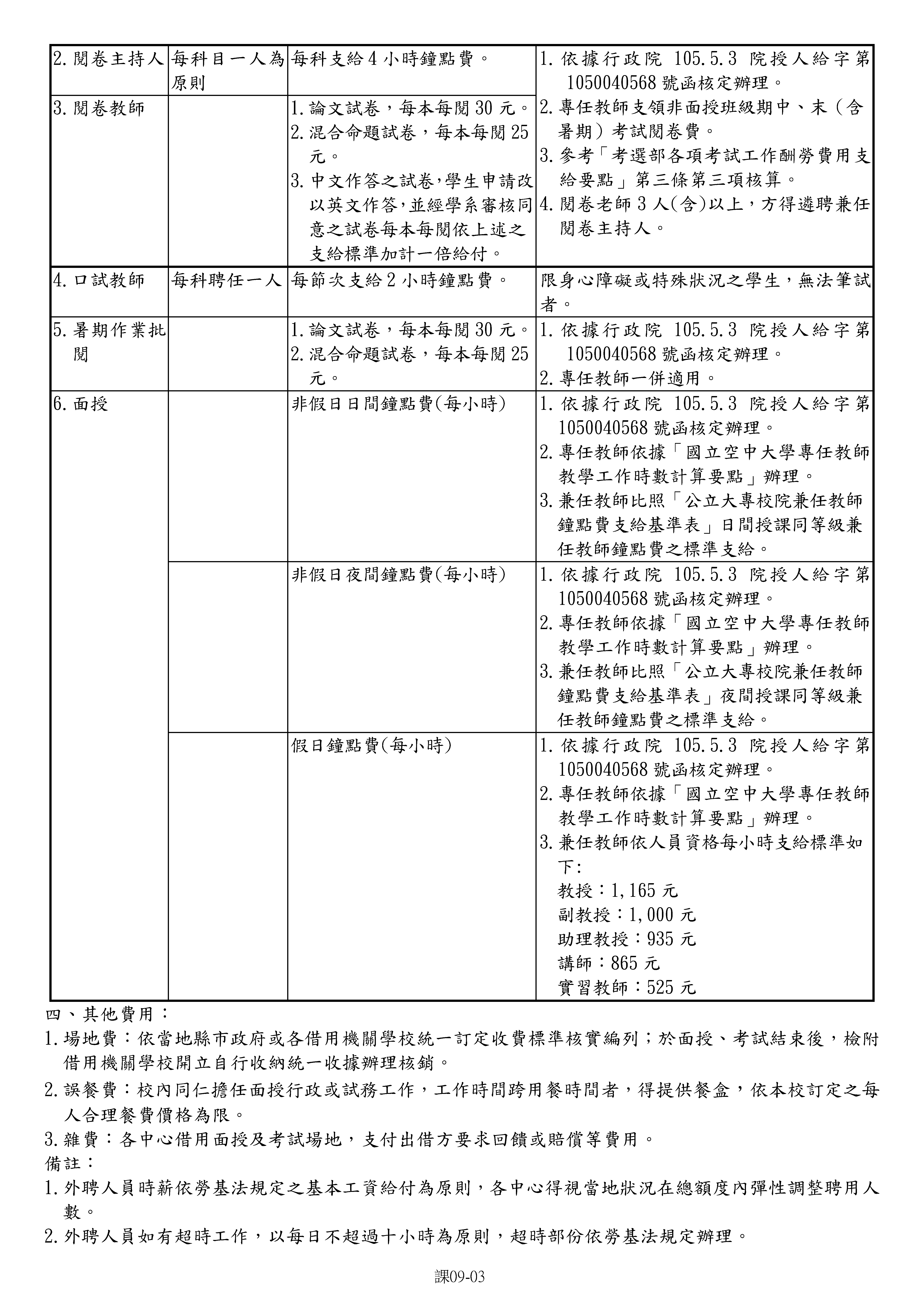
【兼任教師】空中大學面授、考試工作人員配置及支給標準
國立空中大學面授、考試工作人員配置及支給標準 如有修改以空大教務處公告為主